近日,快看漫画
吴俊俊教授团队联合陈坚院士团队周景文教授课题组在国际权威期刊《Advanced Materials》(影响因子:29.400)上发表题为“A general and convenient peptide self-assembling mechanism for developing supramolecular versatile nanomaterials based on the biosynthetic hybrid amyloid-resilin protein”(DOI: 10.1002/adma.202304364)的学术论文。
该研究通过将合成生物学与计算生物信息学、超分子化学、纳米技术进行多学科交叉融合,首次创造出的超强细胞修复蛋白——超分子弹性蛋白,效果优于目前所有商业化重组蛋白,这是目前唯一的一款同时具有大分子透明质酸、胶原蛋白、弹性蛋白、贻贝蛋白等诸多明星分子特性的新型功能蛋白。该蛋白同时具有活性位点外露的超分子结构(有利于蛋白活性的发挥)、强大保水特性、低分子量易吸收(保水特性好于目前的大分子透明质酸,仅仅1%的浓度即可形成水凝胶,但分子量小(几百万道尔顿 vs 几万道尔顿))、具备强效水下黏附特性(黏附效果优于贻贝蛋白,有利于蛋白持续发挥作用)、促进细胞粘附、增殖和分化、促进细胞损伤修复(修复效果优于目前的三型胶原蛋白和层粘黏蛋白)等优良特性,因而具有超强的细胞修复能力,在营养健康、护肤美容、医疗器械、生物止血、医美上有着重要应用前景。

图1 超分子弹性蛋白遇水即粘,在1%浓度时即可形成可注射式超分子水凝胶,水凝胶在水下依旧具有粘附性。本论文的水凝胶形成无需任何额外预处理手段,只需要将蛋白溶解静置即可获得,可以最大程度保持蛋白活性

图2 超分子弹性蛋白可作为强效、快速生物止血剂。A: 1 mg的超分子弹性蛋白可以轻松粘附起大鼠的各个器官;B: 10 mg的弹性蛋白可以粘附猪皮,强度约为1 MPa;C: 超分子弹性蛋白具有快速止血功能,仅10 mg蛋白即可完全止血大鼠肝脏;D: 10 mg的超分子弹性蛋白遇血后可粘附起500g的砝码;E: 超分子弹性蛋白可以作为双眼皮贴

图3 超分子弹性蛋白水凝胶具有极强的细胞粘附特性。将其涂抹于任何物体表面即可使得该物体成为优良的细胞培养材料,可以用于培养肌肉干细胞,促进细胞粘附、增殖、分化及三维培养。

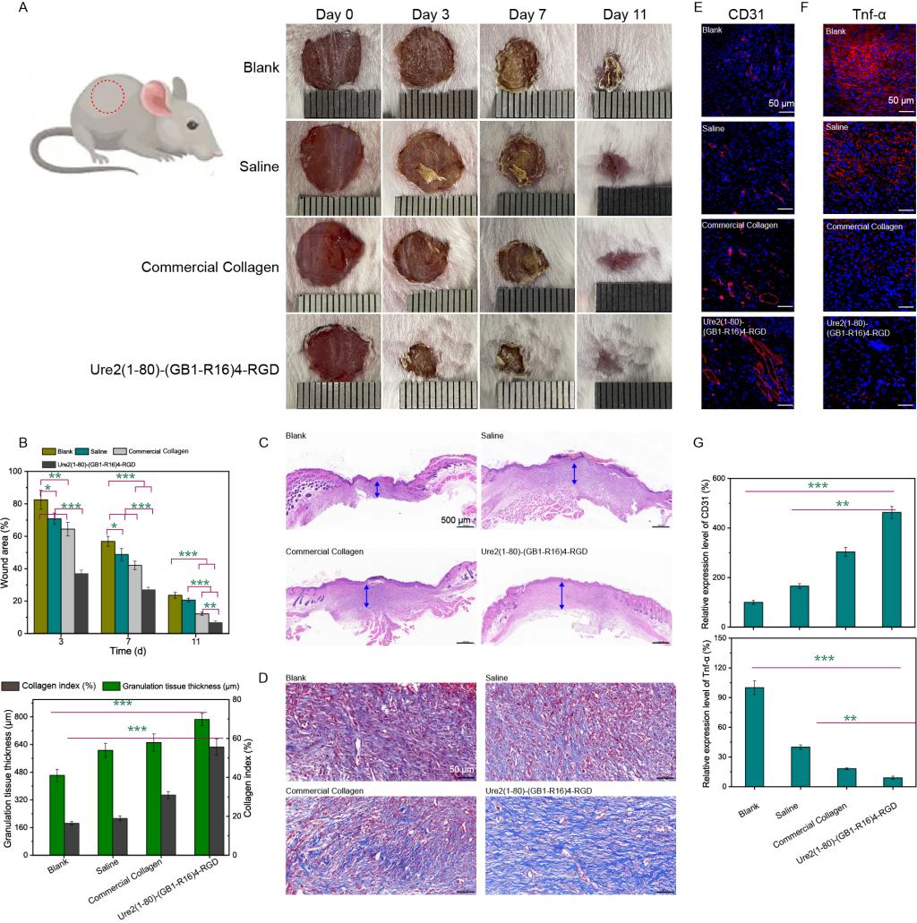
图4 超分子水凝胶促进圆形伤口的组织再生,第三天即可恢复62.5%的皮肤组织。

图5 超分子弹性蛋白可替代手术缝合线促进线性伤口的修复和组织再生。
本论文第一作者/共同通讯作者为吴俊俊教授,周景文教授和陈坚院士为论文的共同通讯作者。上述研究受到国家自然科学基金优秀青年基金、江苏省杰出青年基金、国家自然科学基金面上项目等基金资助。
近年来吴俊俊教授团队以合成生物学与多学科交叉整合理念为指导,在系统开展新型细胞工厂构建上取得丰硕成果,相关研究成果发表于Advanced Materials、Nature Communications、Metabolic Engineering等国际权威期刊。